杏吧论坛
杏吧论坛
杏吧论坛概况
杏吧论坛简介
学院领导
学科体系
机构设置
历史沿革
联系我们
党建工作
组织概况
党建动态
理论学习
党风廉政
工会视窗
资料下载
师资队伍
师资概况
教师名录
各类人才
导师队伍
科学研究
科研概况
科研方向
科研动态
科研成果
招生培养
本科生教育
研究生教育
招生培养
学生工作
管理机构
学工动态
青春风采
就业信息
创新创业
媒体视角
校友之家
校友动态
校友风采
流金岁月
人才招聘
诚聘英才
招聘系统
下载园地
教师下载
学生下载
学校主页
当前位置:
杏吧论坛
>
招生培养
>
本科生教育
>
培养方案
> 正文
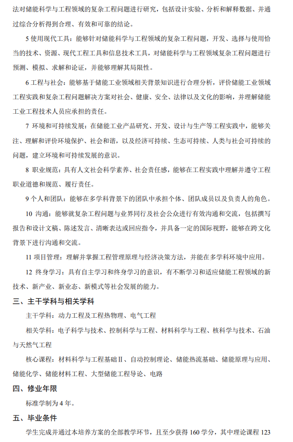
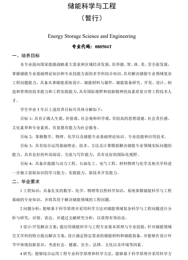
2022版储能科学与工程本科专业人才培养方案
作者: 信息来源: 发布时间: 2023-01-08
杏吧论坛-杏吧论坛华语第一免费成人文化交流社区版权所有©2022
技术支持:信息化建设与管理处